Diesen Leitsatz hat die Enquete-Kommission „Chancengleichheit in der Bildung“ im Oktober 2025 in ihrem vom Landtag NRW veröffentlichten Bericht formuliert. Er ist somit eine Maßgabe für meine Arbeit als Lehrkraft und Ausbildende. Ich finde das einen ganz wichtigen Satz, der viel mehr Macht hat, als man es drei Worten zutrauen mag. Warum, möchte ich heute versuchen aufzuschreiben.
Vorrede
Anlass für diesen Beitrag ist eine Fortbildung, die ich gerade besucht habe. Es ging um neurodivergente Kinder im Schulalltag und die Fachfrau Leni Schütz bot vielfältige Informationen und Anregungen an.
Das Thema Neurodiversität* begegnet mir neuerdings immer häufiger und gerät zunehmend in meinen Fokus. Kennt ihr das, wenn man für ein Thema so eine Sensibilität entwickelt, dass man es überall erkennt? Bisschen so wie man mit dem Beginn einer Schwangerschaft überall Schwangere, Stillende und Mütter sieht. Auf jeden Fall bin ich auf Instagram defintitv in einer Neurodivergenz-Bubble gelandet, die im deutschsprachigen Raum auf Schule bezogen vor allem von Saskia Niechzial (@liniert.kariert) vertreten wird. Und neuerdings gibt es auch verstärkt Fortbildungsangebote und Literatur zu diesem Thema.
Ein Modethema also? Wie die Me-too-Bewegung oder das Linksgrünversifftsein?
Nein! Es gibt nur einfach mehr Bewusstsein für die neurologisch bedingten Unterschiede zwischen den Menschen, die aufgrund ihrer Überzahl von ca. 90% als normal gelten und den anderen, den Neurodivergenten.
Was ich aus der Fortbildung und bisher Gelesenem mitgenommen habe:
🌍Die WHO hat die Begrifflichkeiten neu geregelt, so dass es jetzt nur noch ADHS als Diagnose gibt und kein ADS mehr sowie die Bezeichnung Autismus-Spektrum-Störung (ASS) statt verschiedener Formen von Autismus wie Asperger.
🚨 Bei ADHS sucht der Körper einen Ausgleich für einen zu niedrig empfundenen Dopaminspiegel. Dieser Ausgleich kann u.a. durch Bewegung oder Zuckerzufuhr erfolgen. Unbehandeltes ADHS führt im Jugend- und Erwachsenenalter deutlich häufiger zu Drogenproblemen – ein anderer Weg, den Dopaminspiegel zu erhöhen.
🫱🏼🫲🏼 ADHS und ASS gehen oft Hand in Hand.
👩🏼 Vor allem Mädchen und Frauen wurden und werden immer noch seltener mit ADHS oder ASS diagnostiziert, weil ihre Symptome oft anders sind oder sie diese besser kompensieren. Frauen bekamen häufig die Diagnose Depression, obwohl neurobiologisch eher Autismus oder ADHS dahinter steckten.
Was ich auch mitnehme, weil es so ein starkes Bild ist, ist der curb-cut-Effekt. Er zeigt am Beispiel von für Invaliden in Amerika abgesenkten Bordsteinen, dass auch andere Personengruppen von Erleichterungen profitieren können, so wie in besagtem Fall u.a. Menschen mit Gehhilfen oder Kinderwagen. Aktuell sieht man diesen Effekt ganz präsent in der Flut von sprachgesteuerten digitalen Angeboten, die gefühlt jede:r nutzt, obwohl sie eigentlich als assistive Technologie für Sehbehinderte entwicket wurden.
Wenn ich nun diesen Effekt gedanklich mit dem zu Beginn genannten Gedanken „Ungleiches ungleich behandeln“ kombiniere, habe ich ganz klare Leitplanken für meine Arbeit als Lehrkraft. Es geht darum, dass wir nicht (mehr) nach dem Gießkannenprinzip Wissen und Maßnahmen über alle Kindern gleichermaßen ausschütten, sondern mehr darauf achten, welche Bedingungen wir für die Lernenden herstellen. Schule ist ein Lebensort, in dem die Kinder einen nicht unerheblichen Teil ihres Tages verbringen. Viele Kinder können die aktuellen Bedingungen gut verarbeiten und (wie gefordert) Leistung erbringen, manche aber benötigen dafür mehr Zeit, Hilfsmittel oder Rückzugsmöglichkeiten. Und das muss einfach noch viel normaler werden als es vielerorts heute immer noch ist!
Immer wieder höre ich jedoch reflexartig Bedenken von Lehrkräften wie „Aber wenn x das darf, dann wollen das ja alle!“ oder „Wie soll ich den anderen den erklären, warum x etwas Anderes tut?“. Ein bisschen verzweifele ich dann innerlich immer, weil selbst junge Lehrende scheinbar immer noch mit der Vorstellung unterrichten, dass man nur konsequent genug allen das Gleiche anbieten muss, um am Ende erfolgreiche Lernende zu haben (was auch immer man sich darunter vorstellt).
Dabei ist es doch nicht erst seit gestern klar, dass verschiedene Kinder verschieden lernen, verschieden schnell lernen, verschiedene Stärken haben, sich verschieden gut selbst organisieren können, überhaupt halt ganz verschiedene Lern- und Lebensvoraussetzungen mitbringen. Gerade bei Kindern mit ADHS oder ASS geht es eben auch nicht darum, dass „die sich mal ein bisschen zusammenreißen“, sondern darum, wie ich als Lehrkraft die Rahmenbedingungen so gestalten kann, dass Lernen für diese Kinder möglich wird. (Gern wird hier auf das Beispiel einer Seh- oder Hörschwäche zurückgegriffen: bei Kindern mit diesen Problemen sind Hilfsmittel wie Brillen oder Hörgeräte/Mikrofone ganz selbstverständlich vorstellbar.)
Hier mal eine Auswahl meiner liebsten Internetfunde zum Thema Diversität, wenn auch nicht explizit Neurodivergenz (sorry für das schlechte Quellenmanagement):




Gern genutzt ist auch der Verweis darauf, was man alles nicht dürfe, oder dass etwas so nicht in den Vorgaben stehe. Und hier kommen die mächtigen drei Worte zum Tragen, für die auch die aktuelle Schulministerin aus NRW steht: Wir müssen nicht alle Kinder gleich behandeln. Wir sollen sogar dafür sorgen, dass sie ungleich behandelt werden, wenn das nötig und sinnvoll ist! Förderplan und Nachteilsausgleich sind hier auf jeden Fall zwei Zauberwörter, die schon viel möglich machen – und gleichzeitig andeuten, dass Maßnahmen mit den Erziehungsberechtigten kommuniziert, bestenfalls gemeinsam vereinbart werden. Es gibt aber auch 1000 Kleinigkeiten, die neurodivergenten Kindern den Alltag vereinfachen und somit erfolgreicheres Mitarbeiten fördern: die Möglichkeit, sich auch außerhalb von Pausen bewegen zu können oder Fidgets für Mirkobewegungen nutzen zu dürfen, Rückzugsmöglichkeiten zu haben, klare Strukturen und feste Abläufe, deutliche und visualisierte Arbeitsaufträge zu bekommen, um nur einige zu nennen.
Und wenn wir dann feststellen, dass neben den etwa 10% unserer SuS, die nicht neurotypisch sind, auch andere Kinder positiv auf diese Dinge reagieren, dann ist es doch sogar noch besser. Gleiches gilt für Lernmaterialien und -methoden, die bestenfalls für alle Lernenden wählbar oder zumindest anpassbar sind. Von Beginn an muss den Lernenden klar werden, dass es völlig normal ist, wenn Kinder an unterschiedlichen Dingen unterschiedlich arbeiten**. Dann entsteht bei den Kindern schnell eine sehr inklusive Haltung, in der Rechtfertigungen in der Regel nicht nötig sind. Die braucht es meiner Erfahrung nach allerdings leider noch häufig bei Eltern und noch leiderer auch bei Kolleg:innen). Hier wird noch zu oft nicht verstanden, dass z. B. ein Nachteilsausgleich einem Kind keinen Vorteil verschafft sondern eben nur tut, was er soll: einen Nachteil ausgleichen.
Nehmen wir also nochmal den Leitsatz „Ungleiches ungleich behandeln“ und betrachten wir Schule als Möglichkeitsraum: Wir dürfen viel. Wir dürfen viel mehr, als es in Handreichungen und Vorgaben explizit erwähnt wird. Lasst uns also nicht warten, bis eine Postille kommt, die uns explizit zu Fidgets rät oder flexible Sitzmöglichkeiten erlaubt. Lasst uns den Rahmen unserer Möglichkeiten nutzen und mehr darauf schauen, welche oft kleinen Änderungen das Zusammenleben und -arbeiten verbessern können.
Danke, dass du bis hierhin gelesen hast. Ich habe mich ein wenig in Rage geschrieben, deshalb wirklich danke. Über deine Gedanken zu dem Geschriebenen würde ich mich wirklich sehr freuen!
Katha
P.S.: Bob Blume schrieb zuletzt, dass Schreiben auch ein Werkzeug fürs Denken ist. Deshalb gibt es diesen sicher nicht perfekten und stellenweise unausgegorenen Blogbeitrag – weil ich thinking out loud mag und gern eure Resonanz hätte.
* Neurodiversität umfasst alle neurotypischen und neurodivergenten Menschen.
** Über meinen Umgang mit dieser Diversität habe ich u.a. hier und hier geschrieben. Und eigentlich fast in jedem Beitrag über meine alte #monsterklasse.






















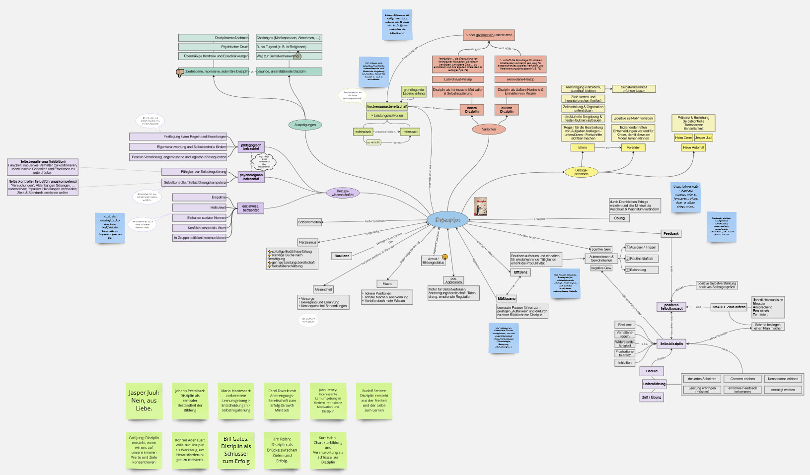
Titel: „Disziplin. Schlüsselkompetenz des 21. Jahrhunderts“
Disziplin wird zuerst einmal vom negativ konnotierten Begriff der „Zucht und Ordnung“ abgegrenzt und soll (siehe Foto) als positive Eigenschaft berachtet werden. Dafür finden die Autorinnen vielfältige Belege und Erklärungen, wie Disziplin mit Selbstregulierung, einem positiven Selbstbild und z. B. Leistungsbereitschaft zusammenhängt. Unheimlich viele pädagogische, psychologische und sozialwissenschaftliche Konzepte werden mit dem Thema Disziplin in Verbindung gebracht und dadurch ein sehr vielfältiges Bild des Leitthemas hergestellt. Neben wissenschaftlichen Belegen und Forschungsergebnissen werden subjektive Eindrücke herangezogen, die in der Gesellschaft vielfach sicher ein zustimmendes Nicken erhalten würden.